
12月2日上午,国家文物局召开国家考古遗址公园现场工作会,并为第三批12家国家考古遗址公园授牌。其中,河北省张北县元中都国家考古遗址公园上榜。值得一提的是,这是河北省首个国家考古遗址公园。此外,中山古城遗址和邺城遗址,被列入国家考古遗址公园立项名单。
●“国家考古遗址公园”有多牛?

国家考古遗址公园,是国内文博界、考古界的最高荣誉,是指以重要考古遗址及其背景环境为主体,具有科研、教育、游憩等功能,在考古遗址保护和展示方面具有全国性示范意义的特定公共空间。
国家文物局负责国家考古遗址公园的评定管理工作,先经该局批准立项,考古遗址公园符合若干条件且已初具规模后再开展评定工作。评定合格者,由国家文物局授予“国家考古遗址公园”称号,并向社会公布。
●元中都国家考古遗址公园凭啥入选?

元中都遗址位于河北省张北县馒头营乡,始建于元大德十一年(1307年),与当时的元大都(今北京)、元上都(今内蒙古正兰旗东)齐名。它的建造者为元世祖忽必烈的曾孙元武宗海山。元中都遗址的发现被评为“1999年度中国十大考古新发现”之一。元中都遗址布局清晰,为研究中国封建时代晚期都城提供了极为重要的实物依据。

元中都由内、中、外依次相套的三重城组成,即外城、皇城、宫城。内城平面呈长方形,周长2360米。中城套在内城之外,面积约80万平方米。元中都的宫室建筑按中轴线布局设计,以一号基址为中心的主体宫殿群位于内城的中北部。作为正殿的一号宫殿基址居于内城的中心位置,平面呈“工”字形,地表有琉璃瓦当、滴水和花砖等建筑构件。这里出土的汉白玉螭首,雕刻精美,堪称元代石刻中的精品。

2010年,张北县成立元中都遗址申报世界文化遗产办公室,并与河北省文物局联合申报国家考古遗址公园。同时还积极谋划建设以元中都遗址为核心,集影视、休闲、会务为一体的中都影视城,开发具有中都内涵的旅游文化产品和纪念品,延伸产业链条,使中都文化事业和中都文化产业齐头并进,共同发展。

为充分展示元中都的历史文化价值,张北县斥资8000万元,采用国内先进的技术手段和设备,历时一年多建成了集“文物保护、考古研究、陈列展示”为一体的元中都博物馆。2010年12月11日,位于张北县的元中都博物馆正式开馆。这是我国第一个蒙元历史专题性博物馆,也是全国第一个以单一朝代为主题的博物馆。

2013年8月,国家文物局、财政部联合发布《大遗址保护“十二五”专项规划》,元中都遗址被列为全国150处重要大遗址之一。

2013年12月,国家文物局组织开展第二批国家考古遗址公园评定工作,经专家评定,张北县元中都遗址正式获国家考古遗址公园立项,这是河北省文保单位首次入围国家考古遗址公园立项名单。
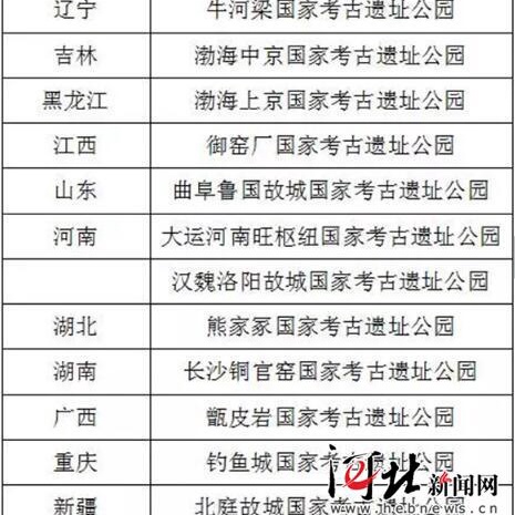
●快来看看第三批国家考古遗址公园还有谁

●新闻多一点
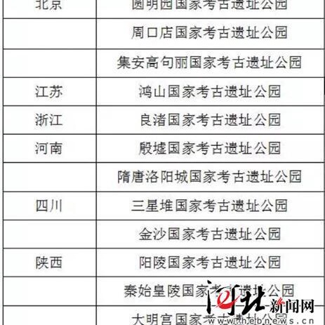
》》第二批国家考古遗址公园名单(12项)

》》第一批国家考古遗址公园名单(12项)













京公网安备 11010502035003号